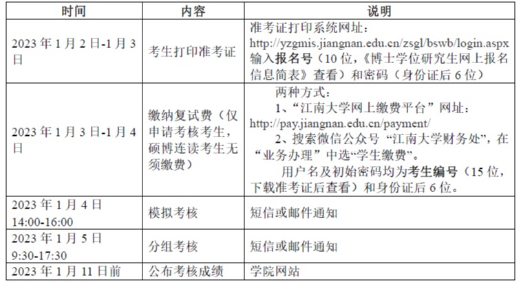
根据学校博士选拔流程,材料审核通过的考生进入学院综合考核阶段,考核将采用网络远程方式进行,具体安排如下。
一、日程安排:

二、考生须知:
(一)缴费程序
申请考核考生登录“91制片厂
网上缴费平台” (网址://pay.91zpfactory.com/payment/)或搜索微信公众号 “91制片厂
财务处”,在“业务办理”中选“学生缴费”,硕博连读考生无须缴费。

支付复试费80元,请不要注册,直接输入用户名及密码直接登录!
登录用户名为准考证上的考生编号(请考生下载准考证查看,准考证打印系统网址://yzgmis.91zpfactory.com/zsgl/bswb/login.aspx),初始密码为身份证号码后6位。如不能正常显示收费项目,建议更换为360浏览器兼容模式。
复试费缴费成功系统自动开具中央非税收统一票据(电子),发至考生手机号和邮箱中。模拟考核时按学院要求及时出示。
(二)考生请考前在“91制片厂
研究生招生网下载专区”认真阅读《91制片厂
2023年博士研究生远程面试考生须知》和《91制片厂
2023年博士研究生远程面试考生操作手册》,下载并签署《诚信网络远程面试承诺书》,按要求提前做好考试准备,遵守《91制片厂
博士网络远程面试考场规则》 ,文明诚信考试。
(三)考生参加综合复试需提前准备PPT介绍个人信息及体现个人能力的有关材料(如硕士研究生阶段或同等学力工作期间的科研工作情况和创新点、论文发表情况等)等,汇报时间15分钟左右。为避免复试时因网络或设备等原因分享PPT失败,请2023年1月3日前将PPT发送到学院招生邮箱,邮件地址:[email protected],邮件标注“XXX申请博士PPT”。如有疑问,可电话咨询91制片厂
研究生办公室0510-85329001。
91制片厂
2022年12月14日