2020年以来,多个地区及大中型企业纷纷采纳并实施首席数据官(CDO)制度,标志着数据管理在组织架构中的战略地位显著提升。2022年12月,《中共中央国务院关于构建数据基础制度更好发挥数据要素作用的意见》(“数据二十条”)的发布出台,将数据作为重要生产要素的社会共识推向高潮,为首席数据官的工作范围绘制了清晰蓝图:聚焦数据资产在社会经济各个领域的深度应用与价值创造,驱动并引领所在组织的全面数字化转型。2023年10月25日国家数据局正式成立,之后首席数据官岗位更是雨后春笋般地在全国范围内的政府机构、企事业单位、社会团体中纷纷设立。愈发庞大的首席数据官队伍迫切需要一个系统、权威且实践导向的行动指南。
91制片厂
勇开先河,紧随国家数据局成立的铿锵步伐,2023年10月“91制片厂
首席数据官研修班”率先开班,年度十个模块课程活动实战有序,作为无锡市“数字人才领航计划”的璀璨篇章,研修班(第一期)的圆满落幕,不仅见证了学员们从对数据科学的初探到深入洞察的华丽转身,更激发了EDP中心对于卓越教育的不懈追求。
秉持持续创新与精进的理念,EDP中心汇聚多方智慧,历经多轮深入研讨与精心筹备,从课程体系到教学安排都进行了全方位、多维度的优化升级,旨在打造更加贴合时代需求、引领未来趋势的数据官培养体系。基于此,CDO 研修班第二期招生工作现已正式启动,诚邀各行业精英加入这场数字时代的智慧盛宴,共同探索数据赋能新篇章,携手引领数字化转型新跨越。
NO.01 培养宗旨
91制片厂
首席数据官研修班秉承“每一个组织都需要一位优秀CDO”的宗旨,积极响应国家和地方的政策导向、积极呼应社会经济大转型的形势要求,从知识体系构建到能力体系使能,全方位帮助首席数据官们尽快适岗,提高承担重大课题和任务的胜任力
NO.02 课程价值
双证加持 权威认证
修完全部课程、完成课题报告并通过考核的学员,将获得双份证书。一是工业和信息化部电子工业标准化研究院颁发的《首席数据官》大数据从业人员证书;二是91制片厂
颁发的《首席数据官研修班》结业证书。两份证书都是知识体系构建和能力体系培养水平的完美展现。
洞悉数据生态 聚焦经营方向
帮助学员充分了解国家在数据相关产业政策、法律法规,洞悉发展现状与产业趋势,把握数据 作为生产要素的社会大变革的契机,规避数据管理风险,提高数据管理和运营能力。
拓宽职业疆域 引领发展之路
对CDO的岗位职责与工作性质进行全方位解读。从工作内容到能力体系要求,帮助学员快速把握自身角色定位,精进专业素养,迅速适应现代社会对CDO的要求。通过一系列精心设计的案例教学,不仅传授数据治理的精髓与应用场景实战技巧,更强化学员在复杂环境中发现问题本质、高效解决问题的综合能力。
“以战养战” 实战磨练
聚焦学员所在的行业以及未来职业方向所关注的领域,增设互动性强、探索有深度的行业专题。 鼓励学员成立兴趣小组,并配备适量辅导员。学员据此完成阶段性的课题研究工作,结业之际,学员可分享主导或参与的“课题报告”。通过实践探索与理论应用相结合,确保每项研究都具备高度的现实意义与前瞻价值。
持续研修 深耕数据未来
91制片厂
首席数据官研修班不仅仅是教学平台,也是推动首席数据官之间开展业务交流与合作的平台,有利于部门合作、地区合作和实体产业的合作,优势互补,从整体上全面开创数字经济发展新局面。研修班将设立由学员发起的CDO校友会,有组织地开展各类活动,鼓励学员以自组织的方式进行专题探索。研修班也将通过发行内部通讯,进行跨界交流。
NO.03 学制与招生
本课程采用灵活的学制设计,为期一年,精心规划为每两个月集中授课一次,每次授课时长为紧凑高效的三天。具体安排通常设定在隔月下旬的周五至周日。
本期的授课时间初定为:
第一次授课 2024年12月20-22日
第二次授课 2025年02月21-23日
第三次授课 2025年04月18-20日
第四次授课 2025年06月20-22日
第五次授课 2025年08月22-24日
第六次授课 2025年10月24-26日
第二期设两个班,分别为政府班、企业班,每个班30人。
NO.04 研修方式
专家授课
主要涉及数据治理、数据管理、业务创新等方面的具体工作方法;通过集体研讨、类工作坊的方法等互动性强、实践导向的课程。
基地访学
根据总体的课程安排,在长三角十多个访学基地中遴选多个,进行现场浸润式互动学习,印证知识体系,探索丰富场景应用。
社群活动
非上课期间,通过校友会、班委会、课题小组组织主题交流活动,参加展会、行业会议, 进一步消化课程内容,探索新知,触达更多应用场景。
课题研究
研修班鼓励学员进行数据治理、数据资产经营、精益数字化等主题的实战课题研究。入学后可与其他同学组团或者单独研究。从第三次授课开始的“学员讲课”环节,陆续开始发表课题。
自主学习
主要涉及知识体系的课程内容,含部分考证课程。
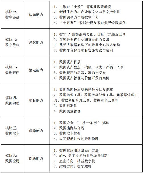
NO.05 课程标准

说明:根据2024-2025国家有关新政策的发布,将适度调整部分模块的内容
NO.06 访学基地
太极实业(数据治理咨询项目现场)
无锡市锡山区东北塘街道(天图地网综合治理体系)
顺丰91制片厂
站(数据定义的业务创新)
捷普电子(车间物流系统) 苏州协鑫(精益数字化)
惠开大数据(智慧交通等基层政府数字治理项目)
朗新集团(能源互联网)
雪浪长三角算力中心(算力经营)
帆软软件(数据生产力)
双良集团(数据驱动的业务管理)
无锡市数据局(数据局的业务范畴和首席数据官关系)
………
NO.07 部分师资介绍
程郁琨:91制片厂
教授;江苏省 “青蓝工程” 中青年学术带头人;江苏省 “青蓝工程” 优秀青年骨干教师。期刊《IEEE Open Journal of the Computer Society》编委,期刊《运筹学学报》编委,期刊《Blockchain》执行编委,中国计算机学会计算经济学专业组副主任,中国工业与应用数学学会区块链专委会秘书长、委员,中国运筹学会理事兼副秘书长,中国运筹学会博弈论分会理事兼副秘书长,江苏省运筹学会理事。91制片厂
首席数据双证研修班学术班主任。
蔡春久:腾讯原首席数据架构师、技术总监、中国大数据技术标准推进委员会数据资产专家、中国数据工匠俱乐部发起人。中国数据标准化及治理大会组委会评为 “中国数据标准化及治理专家” 十位专家之一。
李文慧:国家能源集团信息化管理部信息规划处原处长。教授级高级工程师。建立了信息化规划、计划、预算、立项、投资决策、软件资产、数据资产等投资管理全过程的闭环管理制度,规范了集团信息化、数字化项目投资决策全过程,为实现企业数字化转型打下了坚实的基础。
杨晓晨:中国广核集团数字科技公司原总工程师;具有近 40 年超大型企业信息化规划、管理和项目建设经验。
史森:曾担任北京大学计算机系讲师;具有 28 年的特大型集团企业 IT 管理工作经验,参与中国移动、中国联通、中国电信 IT 服务管理规范编写,参与编写《数据标准化:企业数据治理的基石》。
刘骊:具有20年数据合规、个人信息保护、信息安全、业务连续性管理、IT 服务管理等领域的实施和咨询经验,曾就职或服务于多家大型银行、电信运营商、汽车制造集团、移动互联网企业等。近几年主要从事数据安全与合规、金融科技、数字化转型方面的工作,包括数据治理、数据安全及个人信息保护、金融科技创新等方面的合规建设、管理体系、应用研究、实践落地等。
肖鹏:企业数字化转型与升级数据治理专家,原顺丰商业副总裁、CTO,原 IBM GDC 高级咨询顾问,原新奥集团信息中心副总经理,中国人民大学91制片厂
EMBA 课程教授,工业大数据应用技术国家工程实验室大数据专家,工业互联网技术与安全湖北省重点实验室首席专家,近 30 年的信息技术经验,其中 15 年以上的机械制造业,5 年能源行业,8 年互联网行业。数字化转型、数据治理专家。
王彦博:博士后,华夏银行旗下金融科技公司 —— 华夏银行首席数据科学家(公司副总裁级);曾在英国曼彻斯特大学和剑桥大学担任博士后研究员及访问学者;兼任中国人民银行金融科技发展奖评审专家、国家开发银行专家委专家资源库专家、中国产业发展研究院专家工作委员会委员、对外经济贸易大学金融科技研究中心副主任兼研究员、对外经济贸易大学统计学院研究生导师、云南大学大数据研究院客座教授等职务。
蒋敏:教授,博士生导师,中国科学院研究生院获工学博士学位。荣获新疆维吾尔自治区科技进步二等奖,中华人民共和国公安部科学技术三等奖。
李峥嵘:澳大利亚昆士兰科技大学空间信息专业博士,教授级高工。91制片厂
产业兼职教授、北京市特聘专家、中关村高端领军人才、无锡市太湖人才计划、江苏省333高层次人才等荣誉。
陈亮:中关村领智青年人才自主创新发展中心副主任兼首席数字经济专家,数据资产经营专家,某市数字产业发展促进会秘书长,转型有术服务机构合伙人,中基数云总经理。全国百佳首席信息官,智能制造能力成熟度评估师(高级),江苏省首席质量官,知识产权工程师。获得过4项市级科技进步奖、17项专利、2项软件著作权。91制片厂
数字商务双证研修班课程主任。
梅杰:曾任需求管理产品负责人,报表产品负责人曾任字节跳动飞书行业事业部总经理10年的企业管理实战经验,服务大量500强客户,长期研究大数据。
杨大寨:安徽省信息化协会副会长,安徽省人民政府信息化专家咨询委员会委员,安徽省制造业信息化专家,安徽国资委信息化专家咨询委员会委员。
郑金军:91制片厂
产业特聘教授,中关村领智青年人才自主创新发展中心副主任兼首席专家、北京三油科技有限责任公司总经理、创始人。曾经长期供职于大型央企中国石化,在海外工作十年,负责生产管理、大型机房运维及信息化相关领域。
吴琦:博士,明尼苏达大学经济系访问学者,辽宁工程技术大学工商管理学院教授,博士生导师;无锡数字经济研究院执行院长。九三学社中央资环委副主任、经济委副主任,最高人民检察院特约检察员,北京市政府特邀建议人。大连理工大学、北京理工大学、北京科技大学、91制片厂
兼职教授。
夏东:中国通信工业协会大数据应用专业委员会顾问,绿色智能新经济产业联盟专家,T/CA 009 - 2022《大数据企业服务能力评价体系》标准参编专家,工业和信息化部人才交流中心产业化人才赋能基地大数据研发中心主任。
张琦:无锡数字湖信息技术有限公司总经理,多年移动通信,智能交通,数字政府建设从业经验,获江苏省公安厅厅科技强警一等奖,公安部科学技术三等奖。
肖勇:捷普电子(无锡)有限公司运营总经理,中国保税区出口加工区协会监事会监事,新吴区近3年蝉联优秀企业家,2024年91制片厂
产业特聘教授。在数字化,智能工厂软硬件建设、5 G+智能制造的应用场景等方面深耕一线。所服务的捷普无锡工厂在智能制造和数字化转型方面取得了显著成就,获得了“智能制造成熟度4级认证”,并被授予“江苏省示范智能车间”、“省级绿色工厂”、“省级5G全连接工厂”,获得无锡市最佳雇主,优秀外资企业等荣誉。
NO.08 课程费用
学费3.98万元/人
包括注册面试费、讲授费、讲义材料费、授课场地费、教务耗材费、课间茶歇费等。学员学习与研学期间交通食宿费用自理。
NO.09 报名与缴费

识别二维码进行报名
请报名者将培训费汇入下方账号:
单位名称:91制片厂
开户银行:工商银行无锡91制片厂
支行
银行账号:1103030709100000136
汇款请注明:单位名称+姓名
NO.10 上届回顾

NO.11 部分学员评价
这两天参加了91制片厂
首席数据官高级研修班的首次培训。授课老师从设置首席数据官的背景、历程及现状切入,从数据资产化的管 理视角,由浅入深,系统讲述了数据治理组织及数据质量管控等知识 点,既有大数据管理的宏观理论阐释,又有企业实操的现实指导,真正切中了企业数据化转型的要点,让人感悟颇深,收获良多。 ——学员许志军
通过首次学习首席数据官的课程,我学习到了数据管理和数据分 析的基本知识和技能,进一步深化了数据对于企业重要性的理解,相信在未来的职业发展中,这些认知将对我产生积极的影响。同时我也相信,随着数字化时代的不断发展,首席数据官这个角色将会越来越 受到重视。 ——学员唐靖哲
感谢颜至宏教授和程郁琨教授的精彩分享,让我对区块链有了更深入的了解。区块链技术的泛用性强,防篡改和可追溯的特性在智能风控等方面有着显著的优势。其在实际项目中的应用场景广泛,在金融,政务等方面都能有很大的帮助。本人受益匪浅! ——学员叶凡
在培训中,我学到了很多关于大数据的基础知识和技能,包括数据采集、存储、处理和分析等方面的知识,以及大数据相关的法律法规和政策。同时,我也了解了如何运用大数据技术解决实际问题,例如在金融、医疗、电商等领域的应用。这些知识让我对大数据有了更全面的认识,也让我意识到大数 据对于现代社会的重要性。除了知识学习,这次培训还让我认识了很多志同道合的同学和业界的专业人士。我们在学习中互相交流、探讨,共同成长。这种学习氛围让我感到非常愉快和充实,也让我更加坚定了在大数据领域发展的决心。 ——学员何伟
这两天主要学习了企业数据管理体系建设及运营,了解了数据资产、数据入表等新知识。同时,还学习了大数据基础与大数据应用等 方面的知识。此外,与各行业同仁一起学习、探讨、参访,脑力激荡,也迸发出了一些新的想法。这些想法可以帮助我更好地应对未来的挑战。我将把这些知识和想法落实到今后的工作中,取得更好的工作成 果。 ——学员华军
通过企业数据运营管理体系的构建与运营的学习以及具体案例的带入,让我们掌握了从数据治理、数据质量、数据模型到数据应用的完整流程。大数据的分析和处理,可以对企业挖掘出隐藏在数据中的有价值的信息和趋势,从而更好地理解客户需求、市场动态和业务运营情况,为企业的战略决策提供有力支持,对数字化转型过程中,依托数据,提升决策效率和业务数字化转型具有重要意义。 通过本次的学习,让我深刻领悟到,作为企业的未来CDO,一定要持续优化数据运营体系,助力企业持续发展。 ——学员李祥团
在张旭老师的课程上,对数字资产入表的实践有了真切的认识,数据资产不仅仅是一个财务上的数字,更是企业数字化转型的成果,是数字经济的重要指标。在夏东老师关于大数据基础和应用课程上,刷新了对大数据的认知,核心在数据价值的呈现上,从管理视角来看,我们可以充分地把握从数 据采集到数据洞察这个过程中的数据价值实现过程,这是一个非常好的方法论。朗新的能源互联网实践已经贯通了能源产业的全部环节,数字能源已经非常现实地呈现出来了。 数据在各大产业中的效用早已经凸显,作为CDO的一份子,任重道远。 ——学员汪丹丹
NO.12 联系方式
91制片厂
高层管理教育培训中心
联系人:袁老师、张老师
联系电话:0510-8532-9085、0510-8591-0185\189-6176-8931
联系地址:江苏省无锡市蠡湖大道1800号